• 正文
  • 相关推荐
申请入驻 产业图谱

中国自动化仪器仪表——政策解读

08/26 10:04
731
加入交流群
扫码加入
获取工程师必备礼包
参与热点资讯讨论

1 产业重点政策梳理

仪器仪表产业链分析

上游(核心零部件与原材料):从“依赖进口”到“自主可控”:

  • 技术研发驱动:政策要求加强核心器件、核心算法和溯源技术研究,倒逼上游突破精密制造瓶颈。
  • 市场需求扩张:中游整机制造商的国产化需求拉动上游采购,叠加“专精特新”企业培育政策,细分领域龙头获得更多资源。

中游(仪器整机制造与系统集成):从“规模扩张”到“质量跃升”:

  • 龙头企业崛起:政策鼓励培育仪器仪表领域龙头企业,支持中试能力建设,推动行业集中度提升。
  • 产品结构升级:政策对高端仪器的研发要求,促使企业向智能化、数字化产品转型。
  • 政策红利直接覆盖:专项资金和采购倾斜降低研发风险,加速技术转化。

下游(应用领域):从“被动使用”到“主动升级”:

  • 需求结构优化:政策推动下游行业建立专用计量测试体系,倒逼企业淘汰老旧仪器,采购高精度设备。
  • 运营成本降低:政策机制创新降低计量管理成本,推动智能传感器普及。
  • 新兴场景爆发:5G工业互联网等政策催生新需求,如5G基站测试仪器、边缘计算测量设备等。

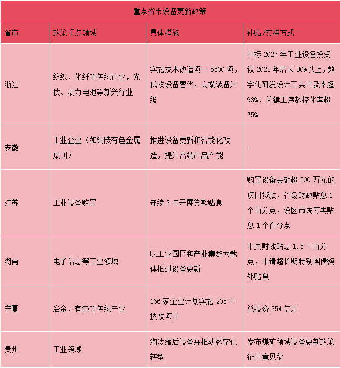
2 设备更新政策解析

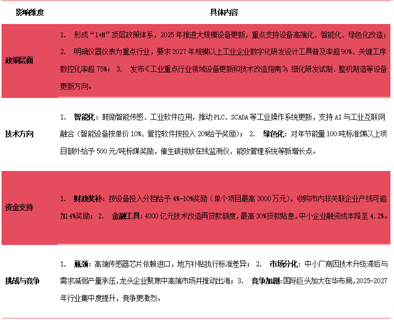
3 技术改造政策解析

国家及地方政策均以“高端化、绿色化、智能化”为核心导向,通过资金奖补、项目试点等方式,推动传统产业淘汰落后设备、新兴产业关键技术突破,同时强化国产设备应用与数字化转型支持,形成“国家引导+地方落地+企业实施”的技术改造推进体系。

4 重点应用行业政策解析

石油行业:

化工行业:

电力行业:

其他行业:

相关推荐