• 正文
  • 相关推荐
申请入驻 产业图谱

AP5219 平均电流型LED 降压恒流驱动器 5-100v 2.5A 25w

09/16 15:48
324
加入交流群
扫码加入
获取工程师必备礼包
参与热点资讯讨论

产品描述

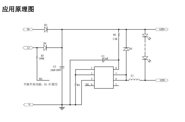
AP5219 是一款 PWM工作模式, 高效率、外围简单、内置功率管,适用于5V~100V输入的高精度降压 LED 恒流驱动芯片。输出最大功率可达25W,最大电流 2.5A。AP5219 可实现全亮/半亮功能切换,通过MODE 切换:全亮/半亮 模式。AP5219 工作频率固定在 130KHZ ,同时内置抖频电路,可以降低对其他设备的 EMI 干扰。另外采用平均电流采样模式,可以提高宽输入电压情况下的电流精度。AP5219 带有输出短路保护功能,5V~100V输入条件下,短时短路不会损坏电源器件。

特点

◆ 内部集成 100V 功率管

◆ 宽输入电压范围:5V~100V

◆ 固定工作频率:130KHZ

◆可设定电流范围:10mA~2500mA

◆ 平均电流模式采样,恒流精度更高

◆ 0-100%占空比控制,无电流节点跳变

◆ 输出短路保护

◆ 过温保护

◆ 功能模式:全亮/半亮

◆ ESOP8 封装

应用领域

电动车,摩托车灯照明

◆ 汽车灯照明

◆ 手电筒

相关推荐