• 方案介绍
  • 附件下载
  • 相关推荐
申请入驻 产业图谱

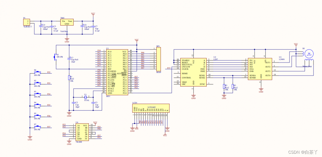
基于51单片机的步进电机控制【L298,L297,正反转,加减速】(仿真)

08/01 10:08
722
加入交流群
扫码加入
获取工程师必备礼包
参与热点资讯讨论

有需要资料的可了解一下.docx

共1个文件

基于51单片机步进电机控制【L298,L297,正反转,加减速】(仿真)

给大家提供一些资料详细解释,有需要的自行提取,网盘地址我放在下面

链接:https://pan.baidu.com/s/1NigBeujDZTCFL0hdMiu7yg?pwd=syxp
提取码:syxp

1、实现步进电机正反转。

2、可以对电机进行调速。

3、使用L297和L298控制步进电机。

4、显示系统状态:速度、方向、其启停状态。

5、按键采用外部中断触发检测。

#include"i2c.h"
void I2c_delay(uint i)
{
	while(i--);
}
/*******************************************************************************
* 函数名         : delay10()
* 函数功能		   : 延时10us
* 输入           : 无
* 输出         	 : 无
*******************************************************************************/

void delay10()
{
	unsigned char a,b;
	for(b=1;b>0;b--)
		for(a=3;a>0;a--);
}
/*******************************************************************************
* 函数名         : IIC_start()
* 函数功能		 : 起始信号:在IIC_SCL时钟信号高电平期间IIC_SDA信号产生一个下降沿
* 输入           : 无
* 输出         	 : 无
* 备注           : 起始之后IIC_SDA和IIC_SCL都为0
*******************************************************************************/

void IIC_start()
{
	IIC_SDA=1;
	delay10();
	IIC_SCL=1;
	delay10();//建立时间是IIC_SDA保持时间>4.7us
	IIC_SDA=0;
	delay10();//保持时间是>4us
	IIC_SCL=0;			
	delay10();		
}
/*******************************************************************************
* 函数名         : IIC_stop()
* 函数功能		 : 终止信号:在IIC_SCL时钟信号高电平期间IIC_SDA信号产生一个上升沿
* 输入           : 无
* 输出         	 : 无
* 备注           : 结束之后保持IIC_SDA和IIC_SCL都为1;表示总线空闲
*******************************************************************************/

void IIC_stop()
{
	IIC_SDA=0;
	IIC_SCL=0;
	delay10();
	IIC_SCL=1;
	delay10();//建立时间大于4.7us
	IIC_SDA=1;
	delay10();		
}
/*******************************************************************************
* 函数名         : IIC_SendByte(unsigned char dat)
* 函数功能		 : 通过I2C发送一个字节。在IIC_SCL时钟信号高电平期间,保持发送信号IIC_SDA保持稳定
* 输入           : num
* 输出         	 : 0或1。发送成功返回1,发送失败返回0
* 备注           : 发送完一个字节IIC_SCL=0,IIC_SDA=1
*******************************************************************************/

unsigned char IIC_SendByte(unsigned char dat)
{
	unsigned char a=0,b=0;//最大255,一个机器周期为1us,最大延时255us。		
	for(a=0;a<8;a++)//要发送8位,从最高位开始
	{
		IIC_SDA=dat>>7;	 //起始信号之后IIC_SCL=0,所以可以直接改变IIC_SDA信号
		dat=dat<<1;
		delay10();
		IIC_SCL=1;
		delay10();//建立时间>4.7us
		IIC_SCL=0;
		delay10();//时间大于4us		
	}
	IIC_SDA=1;
	delay10();
	IIC_SCL=1;
	while(IIC_SDA)//等待应答,也就是等待从设备把IIC_SDA拉低
	{
		b++;
		if(b>200)	 //如果超过2000us没有应答发送失败,或者为非应答,表示接收结束
		{
			IIC_SCL=0;
			delay10();
			return 0;
		}
	}
	IIC_SCL=0;
	delay10();
 	return 1;		
}
/*******************************************************************************
* 函数名         : IIC_ReadByte()
* 函数功能		   : 使用I2c读取一个字节
* 输入           : 无
* 输出         	 : dat
* 备注           : 接收完一个字节IIC_SCL=0,IIC_SDA=1.
*******************************************************************************/
unsigned char IIC_ReadByte()
{
	unsigned char a=0,dat=0;
	IIC_SDA=1;			//起始和发送一个字节之后IIC_SCL都是0
	delay10();
	for(a=0;a<8;a++)//接收8个字节
	{
		IIC_SCL=1;
		delay10();
		dat<<=1;
		dat|=IIC_SDA;
		delay10();
		IIC_SCL=0;
		delay10();
	}
	IIC_SCL=1;
	delay10();
	IIC_SCL=0;
	delay10();
	return dat;		
}


/*******************************************************************************
* 函数名         : void At24c02Write(unsigned char addr,unsigned char dat)
* 函数功能		   : 往24c02的一个地址写入一个数据
* 输入           : 无
* 输出         	 : 无
*******************************************************************************/

void At24c02Write(unsigned char addr,unsigned char dat)
{
	IIC_start();
	IIC_SendByte(0xa0);//发送写器件地址
	IIC_SendByte(addr);//发送要写入内存地址
	IIC_SendByte(dat);	//发送数据
	IIC_stop();
	I2c_delay(10000);
}
/*******************************************************************************
* 函数名         : unsigned char At24c02Read(unsigned char addr)
* 函数功能		   : 读取24c02的一个地址的一个数据
* 输入           : 无
* 输出         	 : 无
*******************************************************************************/

unsigned char At24c02Read(unsigned char addr)
{
	unsigned char num;
	IIC_start();
	IIC_SendByte(0xa0); //发送写器件地址
	IIC_SendByte(addr); //发送要读取的地址
	IIC_start();
	IIC_SendByte(0xa1); //发送读器件地址
	num=IIC_ReadByte(); //读取数据
	IIC_stop();
	return num;	
}

  • 有需要资料的可了解一下.docx
    下载

相关推荐