

RFM95的核心优势在于通过164dB的最大链路预算实现了行业领先的通信距离——这一性能源于+20dBm(100mW)的恒定射频输出功率与低至-144dBm的接收灵敏度的结合,在采取LoRa调制的方式下,可实现对“距离、抗干扰、功耗”三角权衡问题的突破,即使在复杂环境下也能确保无线信号的稳定传输。
RFM95,如何平衡功耗、速率与距离?

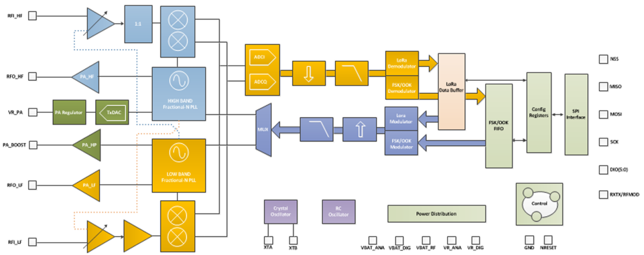
简化功能框图
需要注意的是,不同调制方式在关键性能维度上差异显著:例如LoRa侧重远距离传输与低功耗,FSK在数据速率上更具优势,OOK则以结构简单、成本低为特点,三者在传输距离、数据速率、功耗水平及实现复杂度上形成明确区分。
RFM95,LPWAN中的高效通信方案
此外,RFM95还具备着强大的抗干扰能力,它前端IIP3(三阶输入截取点)可达-12.5dBm,抗阻塞能力优异,再叠加LoRa调制技术在选择性和抗阻塞方面的先天优势,可在强干扰环境下稳定工作,解决传统调制技术中信号易受同频干扰影响的问题。
RFM95还内置了256字节数据包引擎,支持CRC校验、前导码检测和位同步,配合自动射频感应(CAD)与快速自动频率校正(AFC)功能,可进一步提升IoT设备的通信稳定性与数据传输准确性。
而在兼容性方面,RFM95支持WMBus、IEEE 802.15.4g等多标准协议,并针对868MHz、915MHz等ISM频段进行了专项调校,可满足不同地区的regulatory要求;另外,RFM95还集成了温度传感器,可实时监控模块的工作状态,便于系统功耗管理与故障诊断。
通过融合超远通信距离、低功耗设计、灵活调制模式与高可靠性,RFM95可为低功耗广域网(LPWAN)设备提供兼顾性能与实用性的无线通信解决方案,是连接物理世界与数字平台的关键桥梁之一。